
前言:
“企業數字化轉型”的話題爭論已久,正反方不斷在需求、評估、短板、轉型方向和轉型內容上拉扯,或在轉型過程中遇到許多內外部的阻力,令不少中小企業對數字化可行性抱有疑慮,推進不明朗。麥肯錫指出:企業數字化轉型成功率僅為20%,那么,我們怎么判斷自身轉型的“成功”與否,國家在今年釋放了什么信號,迷茫的中小企業又該如何找到自己的轉型路徑呢?
01 數字化轉型的強烈決心
黨中央在2024年政府工作任務中提出,實施制造業數字化轉型行動,加快工業互聯網規模化應用,推進服務業數字化;兩會期間,習總書記強調,要推動數字技術與實體經濟深度融合,賦能傳統產業轉型升級,持續推動我國數字經濟的強勁發展。
2024年2月,省工業和信息化廳牽頭制定了《全省規上工業企業數字化轉型工作方案(2024-2026年)》,以加快落實制造業數字化轉型提標行動方案,全面推動工業企業數字化轉型普及提升,助力新型工業化發展。
這項工作以國家中小企業數字化轉型促進中心(后簡稱“數促中心”)為核心展開,按照“123”(即1個市場化主體,“線上+線下”2個載體,數字經濟產業園、民辦非企業單位、服務商聯盟3支力量)建設架構,能看出國家幫扶中小企業轉型的決心十分強烈。

當前,據全面摸底評估顯示,2023年全省規上工業企業數字化轉型覆蓋率為87.3%,是數字化轉型提升的主要任務對象,其中深度轉型率為42%;未實施轉型企業占比為12.7%,是轉型普及的主要目標群體。
對這個數據,信息化廳提出了“3年數字化轉型普及提升任務目標”,并予以監督和考核:
實現全省規上工業企業數字化轉型覆蓋率98%以上,深度轉型率達到50%以上的水平。
為達到這個目標,數促中心匯聚了眾多優質服務商,標梵互動作為首批入選服務商圖譜清單的單位,十年來助力中小企業科學高效推進“一站式”數字化轉型,為中小企業提供數字化基礎、數字化管理并專業性指導,具備多行業解決方案。
信息化廳亦鼓勵過優質服務商提供入企診斷的服務,探索小型化、快速化、輕量化、精準化產品和解決方案。

02 企業深度提升轉型
在摸清自身企業的數字化程度之前,讓我們先沖破認知的迷障:“信息化”是否等同于“數字化”?
信息化是對業務的局部支撐,系統建設大部分只解決了點狀的問題,而數字化就是對業務的整體重塑,所有業務都以數字化的方式呈現和運轉。這是二者之間最大的區別。
信息化時代也產生目前很多企業心中的痛點:信息孤島。
A部門有需求,就建設A’系統,B部門有需求,再建設B’系統,這些系統之間沒有耦合關系,只是辦公工具,這本質上也是因為各部門對于業務的理解不同,需求缺少統籌規劃。
而數字化轉型,則是對齊最終業務價值,對原有業務流程、業務模式做出的重構,需要全局優化思維。

資料來源:德勤 從傳統供應鏈向數字供應網絡的變革
我們邁向數字化轉型的理由,當然是顯著的投資回報。世界經濟論壇通過對1.6萬家企業數據進行分析發現,數字化轉型的領軍企業生產率提高了70%,而跟隨者生產率提升了30%。這意味著數字化轉型領軍存在著明顯的先發制人的優勢。

資料來源:施耐德電氣《2019全球數字化轉型收益報告》
數字化轉型得到的結果,就是企業十分想看到的四個字:降本增效。
03 企業數字化轉型成熟度評估
評估數字化成熟度是數字化進程的第一步。
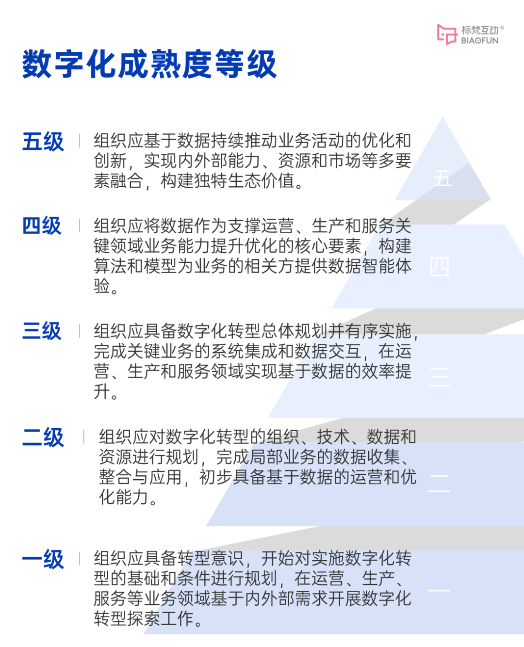
2023年底,國家市場監督管理總局發布了《信息技術服務 數字化轉型 成熟度模型與評估》,該標準將于2024年6月1日正式實施。這是第一部適用于各個行業和組織類型的、以信息技術服務為依托的數字化轉型國家標準。
該公告將企業數字化成熟度通常分為五個等級,涉及七個能力域。


企業數字化能力評估是對企業數字化轉型能力的評估和分析,以指導企業數字化轉型策略和決策。
通過對企業現有數字化能力的評估,可以確定企業數字化轉型的方向、目標和路徑,為企業實現數字化轉型奠定堅實基礎。
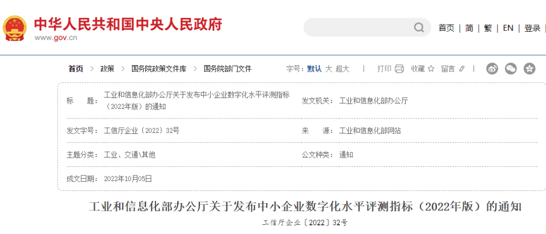
制造業、生產性服務業和其他行業中小企業數字化水平評測,您可以至《工業和信息化部辦公廳關于發布中小企業數字化水平評測指標(2022年版)的通知》下載評測表格。

企業數字化轉型的路徑有許多種,每個企業的數字化轉型路徑都具有其獨特性和復雜性。
通常來說,企業數字化轉型的路徑可以概括為以下六個步驟。

數字化轉型的每一步都需要審慎考慮和落實計劃,并且著眼于不斷地優化和創新,以實現最佳效果。
04 企業的數字化系統模型
就像上文所說,企業的數字化轉型一定是戰略驅動的。
數字化企業依賴于數據支持戰略決策,用數據驅動業務發展。在戰略和經營目標之下,我們需要構建——完整的管理支撐能力,讓組織、人員和機制相匹配,而各類數字化系統則是實現這種支撐能力的得力助手。業務運營執行層面上,區別于傳統的信息化,數字化更注重多過程管理,注重全要素數據化,從“研產供銷服”到“人機料法環”,都要能夠實現在線、鏈接。
基于此三層模型,標梵互動對各個數字化系統進行了分類,您可以對照以下圖片認識到它們的功能。

在諸多眼花繚亂的名字中,我們著重介紹常用的幾類,以便為您企業目前的數字化轉型實際需求做梳理。
1、ERP(企業資源計劃)
系統定義:以管理會計為核心,可以提供跨地區、跨部門、甚至于跨公司整合實施信息的企業管理軟件。CRP企業資源計劃是指建立在信息技術基礎上,以系統化的管理思想,為企業決策層及員工提供決策進行手段的管理平臺。
功能模塊:供應鏈管理、生產制造管理(MRP)、質量管理、人力資源管理、財務管理等。
2、CRM(客戶關系管理)
系統定義:客戶關系管理,是指企業為了提供核心競爭力,利用相應的信息技術以及互聯網技術協調企業與顧客間在銷售、營銷和服務商的交互,從而提升其管理方式,向客戶提供創新式的個性化的客戶交互和服務的過程。其最終目的是吸引新客戶、保留老客戶以及將已有客戶轉為忠實客戶,增強市場占有率。
功能模塊:線索管理、客戶管理、商機管理、客戶公海、客戶畫像、交易管理、營銷管理、合同管理、項目管理等。
3、SCRM(社會化客戶關系管理)
系統定義:社會化客戶關系管理,是一種基于社交媒體的客戶關系管理系統,其目的是通過社交媒體平臺實現企業與客戶之間的有效溝通和互動,從而提高客戶滿意度和忠誠度,增加企業的銷售額和市場份額。
功能模塊:線索接入、多場景獲客、渠道ROI分析、客戶管理、素材庫管理、交易管理等。
4、BI(商業智能)
系統定義:BI主要是指用現代數據倉庫技術、線上分析處理技術、數據挖掘和數據展現技術進行數據分析以實現商業價值。商業智能技術提供使企業迅速分析數據的技術和方法,包括收集、管理和分析數據,將這些數據轉化為有用的信息,然后分發到企業各處。
功能模塊:自助分析、可視化大屏、中國式報表、可視化ETL等。
5、PLM(產品生命周期管理)
系統定義:PLM是一種應用于在單一地點的企業內部、分散在多個地點的企業內部,以及在產品研發領域具有協作關系的企業之間的,支持產品全生命周期的信息的創建、管理、分發和應用的一系列應用解決方案,他能夠集成與產品相關的人力資源、流程、應用系統和信息。
功能模塊:物料管理、產品管理、成本管理、試驗管理、配方管理、項目管理、工藝管理、文檔管理、需求管理、成本管理、集成管理等。
6、MES(生產執行系統)
系統定義:生產執行系統,是面向車間生產的管理系統。業界對于MES的定義是:在產品從工單發出到成品完工的過程中,制造執行系統起到傳遞信息以優化生產活動的作用。
功能模塊:制造數據管理、計劃排程管理、生產調度管理、質量管理、設備管理、成本管理、生產過程控制、底層數據集成分析、上層數據集成分解等。
7、SCM(供應鏈管理)
系統定義:是一個綜合性的供應鏈管理解決方案,旨在協調和優化企業內部和外部的供應鏈活動。它涵蓋了從原材料采購到產品交付的整個供應鏈流程,包括供應商管理、物流管理、庫存管理、訂單管理等。SCM系統幫助企業實現供應鏈的可視化、協同和優化,提高供應鏈的效率和靈活性,降低成本并提供更好的客戶服務。
功能模塊:供應商管理、采購管理、物流配送管理、交貨計劃、收發貨管理、驗收管理、庫存管理、訂單管理、供應商管理、客戶協同等。
8、SRM(供應商管理)
系統定義:是用來改善與供應鏈上游供應商的關系的,它是一種致力于實現與供應商建立和維持長久、緊密伙伴關系的管理思想和軟件技術的解決方案,它旨在改善企業與供應商之間關系的新型管理機制,實施于圍繞企業采購業務相關的領域,目標是通過與供應商建立長期、緊密的業務關系,并通過對雙方資源和競爭優勢的整合來共同開拓市場,擴大市場需求和份額,降低產品前期的高額成本,實現雙贏的企業管理模式。
功能模塊:尋源比價、招投標管理、采購申請、采購管理、供應商管理、供應商績效管理、采購到貨管理、入庫管理、采購結算等。
9、WMS(倉儲管理系統)
系統定義:WMS倉儲管理系統,是一個實時的計算機軟件系統,他能夠按照運作的業務規則和運算法則,對信息、資源、行為、存貨和分銷運作進行更完美地管理,以此提高效率。
功能模塊:入庫管理、庫存管理、出庫管理、庫存流水查詢、接口流水查詢、出岸單異常取消、產品上架、補貨、打印、店鋪管理、倉庫管理等。
10、CMS(內容管理系統)
系統定義:內容管理系統是一種位于WEB前端(Web 服務器)和后端辦公系統或流程(內容創作、編輯)之間的軟件系統。內容的創作人員、編輯人員、發布人員使用內容管理系統來提交、修改、審批、發布內容。這里指的“內容”可能包括文件、表格、圖片、數據庫中的數據甚至視頻等一切你想要發布到Internet、Intranet以及Extranet網站的信息。
功能模塊:欄目管理、標簽管理、文章管理、廣告管理、站點管理、素材管理、模版管理等。
您是否眼花繚亂,或是仍對企業數字化轉型無從下手?
標梵互動專注“決策層”和“運營執行層”兩個階段的數字化轉型服務,以BI、SCRM、CMS三大系統支撐,共同幫助企業做數字化基礎、數字化經營、數字化管理等方面的推進。
歡迎您來咨詢,我們深度交流溝通!